
Já pensou ter a liberdade de emprestar e tomar emprestado ativos de forma descentralizada, sem a necessidade de intermediários, onde o poder está verdadeiramente em suas mãos?
Hoje, faremos uma ánalise detalhada do token Aave, vamos aprofundar em como essa plataforma ANTIGA está redefinindo o mercado de finanças descentralizadas (DeFi) nas últimas semanas. Pode ser um pouco mais detalhado, mas prometo que cada linha traz insights valiosos para você.
Prepare-se para descobrir como a Aave está criando um bom ecossistema de oportunidades financeiras.👽
🖖👇
👻 O Que É Aave?
É como um grande banco digital, mas sem a necessidade de gerentes, papeladas ou filas. E você pode lucrar com isso!
E o melhor, não precisa de um intermédiario central. É tudo descentralizado.
Na prática, você pode usar Aave para ganhar juros emprestando suas criptomoedas ou para conseguir um empréstimo usando suas próprias moedas como garantia.
E sabe uma curiosidade?
"Aave" significa 👻"fantasma" em finlandês, simbolizando sua missão de criar um sistema financeiro aberto e transparente.

Além do mais, usa um protocolo baseado em Ethereum.


💰Como Funciona?
A Aave, em vez de depender de bancos ou outras instituições financeiras tradicionais, permite que os seus usuários emprestem e tomem emprestado ativos digitais diretamente entre si, tudo de forma automática e segura.

Na prática, quando você deposita suas criptomoedas na Aave, esses ativos são adicionados a pools de liquidez.
Essas pools servem como fonte de financiamento para outros usuários que desejam tomar empréstimos.
Como recompensa por fornecer liquidez, os depositantes ganham juros, que são calculados com base na oferta e demanda de cada ativo.
🖖Lembre-se: se muitas pessoas estão querendo tomar emprestado um determinado ativo, a taxa de juros sobe, incentivando mais usuários a depositar esse ativo.
Os ativos depositados são convertidos em aTokens, que são tokens específicos da Aave que acumulam juros em tempo real.
Lucas, mas como assim?
Esses aTokens podem ser resgatados a qualquer momento, permitindo flexibilidade e acesso fácil aos fundos. Mas não para por aí.
Para tomar um empréstimo na Aave, os usuários precisam fornecer garantias que geralmente excedem o valor do empréstimo solicitado. Isso garante que o sistema permaneça solvente e protege contra o risco de inadimplência. O tomador pode optar entre taxas de juros estáveis ou variáveis, dependendo de sua preferência por segurança ou potencial economia.
No geral, Aave representa uma abordagem flexível para gestão financeira, oferecendo aos usuários novas formas de maximizar o uso de seus tokens.
🔎 Simplificando Aave
Está achando tudo complicado? Pools, empréstimos e credores?
Vamos simplificar.
Imagine a Aave como uma grande casa de empréstimos, como um banco tradicional.
A diferença aqui é que, em vez de o banco ser o intermediário, você pode desempenhar esse papel.
No mundo dos bancos, você coloca seu dinheiro na poupança e o banco empresta esse dinheiro para outras pessoas, cobrando juros.
Na Aave, você faz a mesma coisa, mas sem precisar de um banco no meio.
Você pode emprestar suas criptomoedas diretamente para outras pessoas e, em troca, ganhar juros sobre esse empréstimo.
Se você precisa de um empréstimo, na Aave você pode usar suas criptomoedas como garantia e pegar outras moedas emprestadas.
O custo disso é muito menor porque não há intermediários ganhando em cima de você.
Além disso, a Aave tem uma opção onde você pode pegar empréstimos sem colocar nenhuma garantia, desde que devolva tudo dentro de um curto prazo. É como um crédito emergencial, rápido e eficiente.
Em resumo, a Aave permite que você seja tanto o banqueiro quanto o cliente, reduzindo custos e maximizando seus ganhos.
🤯 Fácil de entender, não é?

🔮Como É O Futuro da Aave?
Como a versão 3 da Aave, a plataforma se posicionou em 2022 para enfrentar os desafios e oportunidades do mundo financeiro digital de forma ainda mais eficiente.
Essas atualizações trouxeram melhorias significativas, incluindo um gerenciamento de risco mais robusto e a expansão para novas redes blockchain, como Arbitrum e Optimism.

E ainda a Aave está em vários mercados:
Optimism
Metis
Arbitrum
AMM
Polygon
Avalanche
Solana
Olhando para o futuro, a Aave está moldado por uma série de atualizações significativas, com a versão 4 (V4) da plataforma sendo a mais recente e ambiciosa. Introduzida em maio de 2024, essa versão faz parte de um plano de cinco anos que visa se desenvolver muito mais.
É muito complexo fazer um planejamento tão longo sem acompanhar todos os dados, inclusive, acredito que devemos acompanhar de perto a efetivação do roadmap e o cresscimento de demanda da rede.
O foco na segurança e na escalabilidade continuará a ser uma prioridade.

📊 Estratégias de Lucro com Aave
Existem diversas formas de otimizar seus rendimentos através de empréstimos, fornecimento de liquidez e estratégias mais avançadas.
Aqui estão algumas maneiras de aproveitar ao máximo a Aave:
Depósitos para Ganho de Juros
Ao depositar suas criptomoedas na Aave, você pode ganhar juros que variam com base na oferta e demanda do mercado.
Esta estratégia permite que você obtenha rendimentos passivos, com potencial para aumentar seus ganhos quando a demanda por empréstimos estiver alta.
Empréstimos Rápidos (Flash Loans)
São empréstimos sem a necessidade de garantia inicial, desde que o montante emprestado seja pago dentro do mesmo bloco de transação.
Ideais para estratégias avançadas, como arbitragem, liquidação de dívidas ou troca de garantias, permitindo maximizar lucros rapidamente sem a necessidade de arriscar capital próprio.
Esse é um tipo de operação mais complexa, você precisa entender programação, contratos inteligentes e EVM para fazer operações do tipo, leia mais.
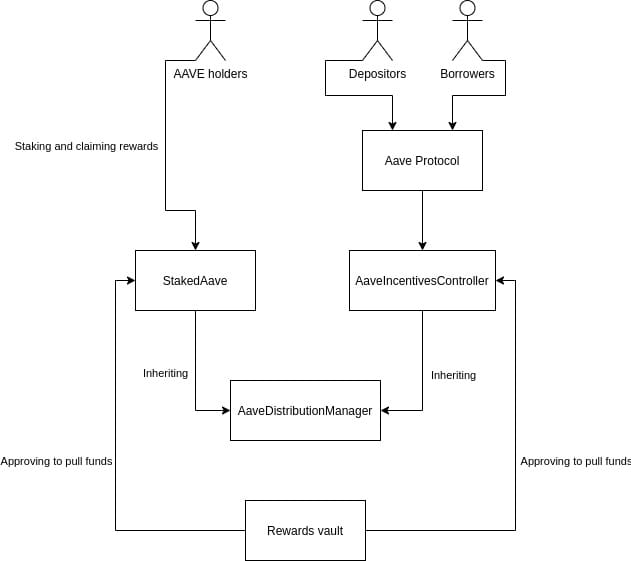
Staking de AAVE no Safety Module
Ao fazer staking de seus tokens AAVE, você participa do módulo de segurança, ajudando a proteger o protocolo.
Além de contribuir para a segurança da plataforma, você recebe recompensas em AAVE como rendimento passivo.
Participação na Governança
Possuir tokens AAVE dá a você o direito de participar da governança do protocolo, votando em propostas que podem afetar as taxas, configurações de risco e novos desenvolvimentos.
Pode não só influenciar o futuro do protocolo, mas também oferecer incentivos financeiros por sua participação ativa.
Utilização da Stablecoin GHO
Aproveite a stablecoin GHO, que está sendo integrada na Aave, para diversificar suas estratégias de rendimento.

A GHO oferece uma nova forma de operar dentro do ecossistema Aave, com potencial para ser usada como colateral ou em outras estratégias, aumentando a flexibilidade e oportunidades de rendimento.

🎲Métricas Que Chamam A Atenção
Primeiramente, vamos observar a sua receita que vem chamando a atenção no ano de 2024, apesar de estar lateralizada, uma receita de 200 mil dólares não é baixa e é uma métrica válida comparada a outros protocolos do mesmo nicho.

O valor de TVL crescendo nos últimos 365 dias, o que demonstra que tem sido bem utilizado em pools de liquidez e staking, e é bem positivo para o crescimento da rede.

E, agora, por último vamos observar o gráfico abaixo, que mostra as taxas de juros para credores e tomadores de empréstimos de $USDC.
Diferença Importante: Note que a linha vermelha está sempre acima da linha verde. Essa diferença é de onde a Aave tira sua receita. Por exemplo, se você emprestar suas criptos a uma taxa de 3,98% e outra pessoa tomar emprestado pagando 5,59%, a Aave ganha a diferença.
Como as Taxas Variam: Essas taxas mudam com base na demanda. Se muita gente estiver pegando empréstimos, as taxas sobem para atrair mais depósitos e evitar novos empréstimos. Se houver muitos depósitos e poucos empréstimos, as taxas caem.

Deu pra entender? Essas são as principais na minha opinião!

👽Tokenomics
Os "tokenomics" da Aave referem-se às regras de emissão, distribuição e circulação dos tokens AAVE dentro do ecossistema.

Vamos dividir em três principais componentes:
Emissão e Circulação de AAVE:
O token AAVE tem um fornecimento máximo limitado a 16 milhões de tokens. Não são criados novos tokens AAVE, o que significa que o fornecimento é fixo, criando uma dinâmica deflacionária ao longo do tempo.
O que sabemos que é bom para futuras valorizações. Mas vale deixar claro o que muitas pessoas não contam: é limitado, mas existe abertura para em caso de crises uma expansão de tokens. Um ponto de atenção.

Uma parte dos tokens é destinada a recompensas para os stakers no módulo de segurança, incentivando a participação ativa na segurança do protocolo.
Distribuição e Uso:
A distribuição dos tokens AAVE ocorre principalmente através de staking e recompensas de governança.

Detentores de AAVE que participam da governança podem votar em propostas e, ao fazer staking no módulo de segurança, ajudam a proteger o protocolo contra falhas de liquidez, recebendo incentivos em retorno.
Esses mecanismos não só distribuem os tokens de forma descentralizada, mas também alinham os interesses dos participantes com a saúde do protocolo.
Então em rentabilidade não é um dos melhores, no entanto, é bom.
Governança e Incentivos:
O modelo de governança descentralizada onde os detentores de AAVE podem propor e votar em mudanças no protocolo, incluindo atualizações, parâmetros de risco, e introdução de novos ativos.

Além disso, os detentores que fazem staking de AAVE no Safety Module ganham recompensas adicionais, o que não só incentiva a participação, mas também oferece um mecanismo de retorno para aqueles que confiam no futuro do protocolo.

Esses aspectos dos "tokenomics" da Aave são fundamentais para entender como o protocolo mantém sua sustentabilidade e crescimento ao longo do tempo.
O modelo deflacionário, a governança participativa, e os incentivos para segurança são pilares que suportam o valor da AAVE dentro do ecossistema DeFi.
E não atoa tem crescido tanto ultimamente.

💵 Como Emprestar Seus Ativos na Aave:

Conecte sua carteira: Use uma carteira compatível, como MetaMask.
Empreste seus ativos: Escolha a criptomoeda que você quer disponibilizar para empréstimos e transfira para a Aave.
Receba aTokens: Ao emprestar seus ativos, você recebe aTokens, que representam seus depósitos e acumulam juros automaticamente.
Ganhe juros: À medida que o tempo passa, seus aTokens geram rendimento, proporcionando um retorno sobre o empréstimo que você fez.
Por exemplo, se você emprestar 1.000 USDT, você receberá aUSDT, que vai crescendo à medida que ganha juros ao longo do tempo.
É uma forma de emprestar seus ativos na Aave e de gerar renda passiva.

🏷️Como Está O Preço Do Token?
A primeiro momento vemos que no último ano ele cresceu bastante, mas será que isso é tudo?
Eu já te responderei com uma imagem, mas antes, sim, o token tem se destacado este ano, apresentou boas propostas de desenvolvimento ao longo do tempo, é interessante, mas é um ativo arriscado e que requer um cuidado ao ser investido.

Podemos observar no gráfico inteiro que o seu valor em 2021 já chegou a ser 4x maior que o valor atual, ou seja, teria que crescer e se desevolver muito para chegar lá.

“Tá Lucas, mas e como fica?"
É isso, antes de alocar o seu dinheiro, tome cuidado, entenda os riscos e retornos. E detalhe, isso de forma alguma é indicação de investimento, é somente uma ánalise técnica.

🤯Riscos da Aave
Como tudo na vida, existem riscos, vamos entender os 3 principais que envolvem a Aave:
Liquidez:
Se houver um grande número de saques simultâneos dos ativos depositados, ou se muitos tomadores não conseguirem pagar seus empréstimos, pode haver falta de liquidez no protocolo.
Contrato Inteligente:
Assim como outros protocolos DeFi, opera através de contratos inteligentes, que são basicamente códigos de software que executam automaticamente as transações. Se houver um bug ou vulnerabilidade nos contratos inteligentes. Detalhe, existe o risco, mas acidente assim até hoje não teve, uma vez chegou perto, mas resolveram rapidamente.
Subcolateralização:
Utiliza um sistema de empréstimos sobrecolateralizados, onde os tomadores devem fornecer mais garantia do que o valor que desejam emprestar.
🫵Conclusão
Após revisar todos os aspectos da Aave, é fácil entender por que ela é considerada uma das plataformas mais inovadoras e robustas do espaço DeFi.
No entanto, é importante lembrar que, apesar do potencial de grandes retornos, a Aave não está isenta de riscos.
A avaliação seria: Aave oferece oportunidades atraentes, mas com uma série de desafios que não podem ser ignorados a longo prazo, acredito que em médio e curto prazo valha uma atenção.
E para tempos maiores, importante acompanharmos sua adoção e desenvolvimento de rede.
Então, meu caro defizero, se você está pensando em integrar Aave ao seu portfólio, é essencial considerar tanto o potencial quanto os riscos.
E se você gosta das nossas análises e quer ter acesso a muito mais conteúdo como esse, se inscreva na lista de espera do Defiverso para avisarmos quando as vagas forem abertas 🖖🖖👇


